新闻中心

NEWS CENTER

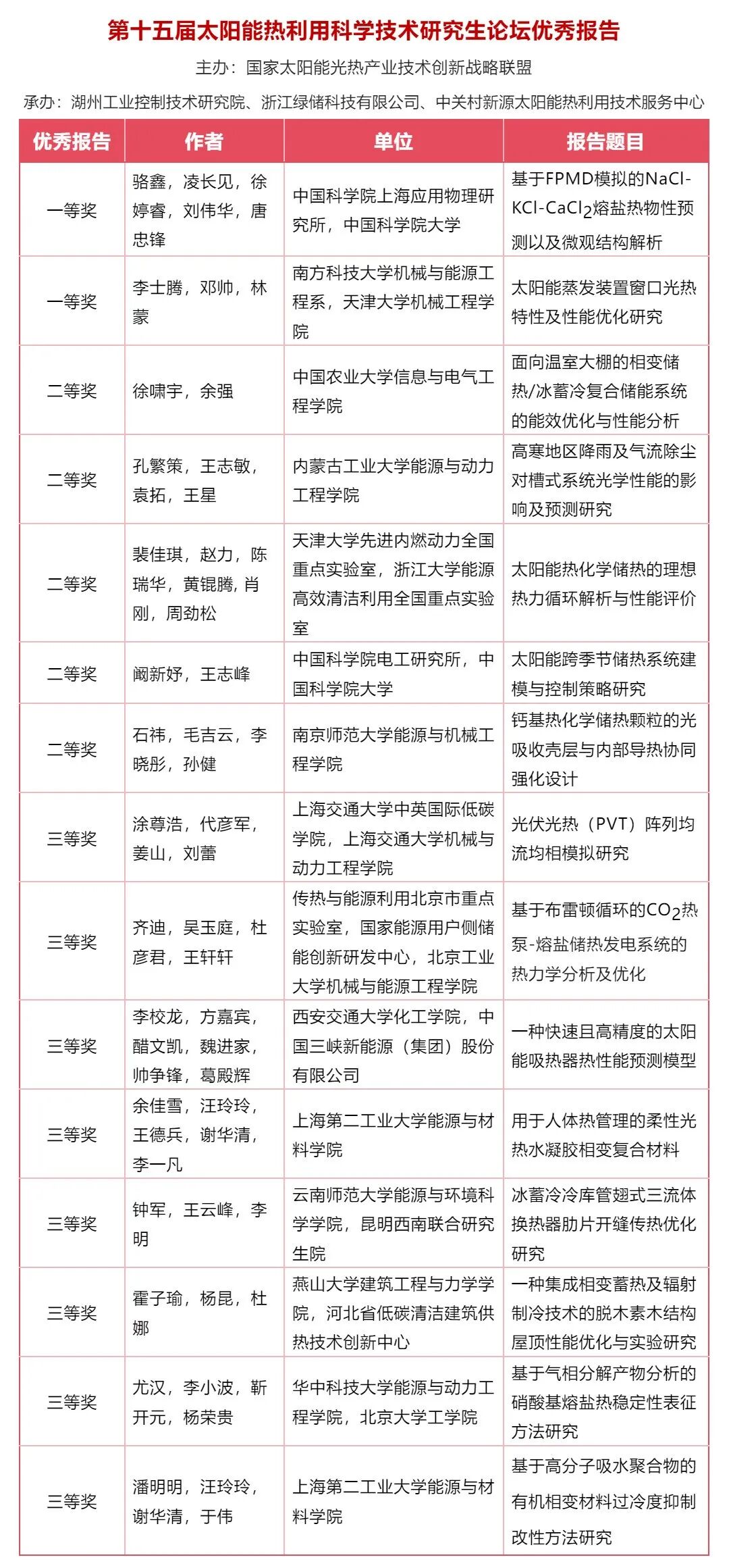
15位优秀报告研究生获颁“德芳太阳能热利用奖学金”|获奖报告摘要

6月7~8日,由国家太阳能光热产业技术创新战略联盟主办,湖州工业控制技术研究院、浙江绿储科技有限公司、中关村新源太阳能热利用技术服务中心共同承办的第十五届太阳能热利用科学技术研究生论坛在浙江省湖州市西塞科学谷召开。20多个高校与科研院所的46位研究生进行了报告交流。为鼓励先进,主办方按照云南师范大学教授王云峰、上海第二工业大学教授汪玲玲、北京工业大学研究员吴玉庭、中国科学院电工研究所副研究员吴治永、天津大学教授赵力、中国科学院上海应用物理研究所研究员唐忠锋(按照姓氏笔画顺序排序)六位评委导师评出的综合得分排序,共评选出15个“优秀报告”,15位研究生同时获得 “德芳太阳能热利用奖学金”,其中一等2名,二等奖5名,三等奖8名。

图片


特将论文摘要整理如下,以供参考。

报告题目:基于FPMD模拟的NaCl-KCl-CaCl2熔盐热物性预测以及微观结构解析

图片

下一代太阳能热发电系统(CSP)要求熔盐介质工作温度超过700℃,NaCl-KCl-CaCl(NKC)熔盐因其宽温域(550-850℃)和高温稳定性成为理想传蓄热介质,但其热物性数据缺乏及高温腐蚀问题制约实际应用。本文首先通过第一性原理分子动力学(FPMD)模拟与实验相结合,系统研究NKC熔盐热物理性质与结构演化。结果显示:FPMD模拟的熔盐密度误差仅3%,平均定压比热(0.83J·g⁻¹·K⁻¹)与我们所测实验值(0.91J·g⁻¹·K⁻¹)高度吻合,储能密度模拟值(560.6J·cm⁻³)与实验值(559.9J·cm⁻³)几乎一致;1073K下剪切粘度预测值(2.29cP)接近理论值(2.09cP),并揭示了熔盐多面体配位结构的演变机制。针对熔盐净化问题,进一步研究Mg掺杂对NKC熔盐的影响:FPMD模拟表明,Mg的添加未改变离子扩散顺序DNa⁺>DK⁺>DClDCa²但使873-1023 K总离子扩散系数提升,密度增幅0.05%-0.68%;比热在873-1023K区间从0.89增至1.19 J·g⁻¹·K⁻¹。873K, 923 K粘度增加,而更高温度1023K 因热运动主导粘度略有下降。机理分析表明,Mg²⁺通过增强离子相互作用促进局部有序结构形成,高温时阳离子间距缩短导致密度降低,而离子运动需吸收更多热量表现为比热提升。本研究为NKC熔盐物性预测与净化改性提供了理论支撑。

关键词:熔盐;相变材料;FPMD;太阳能光热


图片

报告题目:太阳能蒸发装置窗口光热特性及性能优化研究图片


为解决全球水资源短缺问题并改善离网水生产,本研究通过优化光学窗口材料的设计来提高倒置式太阳能蒸发装置的性能。通过结合数值模拟与实验方法,系统地研究了包括气凝胶、有机玻璃和高透玻璃在内的各种光学窗口材料的光热特性,以指导它们在不同工况下的合理设计。研究结果表明,气凝胶具有高太阳光透过率和超低热导率,在高级数和高太阳辐照度工况下显著提高了蒸发性能。然而,在单级和低太阳辐照度工况下(1sun),其性能优势减弱,蒸发速率仅比其它材料高出不足0.1 kgm⁻²h⁻¹。在高太阳光辐照度下,气凝胶与其他材料的性能差距缩小,有机玻璃成为一种兼具经济效益和机械稳定性的替代材料,同时还能保持高效率。对光学窗口厚度优化的实验表明,6mm厚气凝胶覆盖的蒸发装置在1sun工况下实现了6.25kg m⁻²h⁻¹的蒸发速率。这些结果凸显了光学窗口材料光热特性在提高太阳能蒸发装置效率中的关键作用,为开发高性能、可持续的水净化装置提供了指导。

关键词: 太阳能蒸发装置;光学窗口;光热特性;窗口厚度

图片

报告题目:面向温室大棚的相变储热/冰蓄冷复合储能系统的能效优化与性能分析

图片

能源储存技术在缓解可再生能源波动性与间歇性问题中具有重要意义。基于相变储热与冰蓄冷耦合的可再生能源利用模式,本文提出了一种面向温室大棚的新型综合储能方案。该方案通过采用相变材料构建单罐斜温层,实现热能的储存与释放,以调控温室内部环境;并结合谷电时段的冰蓄冷系统,有效降低用电峰值负荷。研究选用三水合醋酸钠(SAT)为相变材料,通过引入羧甲基纤维素(CMC)与十二水合磷酸氢二钠(DSPD),将其结晶温度优化至58.3 °C,显著抑制了过冷现象至3.5 °C。同时,添加5wt.%膨胀石墨(EG)可将其导热率提升181.4%,达到1.722 W/m·K。为进一步强化储热效率,本文设计了仿生结构翅片,实验与仿真结果表明,优化参数下(β=120°,L=3 mm)熔化时间缩短至358.17s,其中一阶翅片配置(N=8)可将放热时间缩短59.94%。本研究为农业设施的高效能量调控与可持续运行提供了理论依据与工程实践路径。

关键词: 储能;冰蓄冷;温室大棚;可再生能源消纳;能效提升

图片

报告题目:高寒地区降雨及气流除尘对槽式系统光学性能的影响及预测研究

图片

槽式热发电技术是现今最成熟、成本最低的大规模太阳能光热发电技术之一,目前已广泛应用。然而,因抛物型聚光器户外运行受到灰尘沉积导致光学聚焦损失进而制约其高效利用。本研究针对高寒地区不同自然降雨强度,协同应用压缩空气来进一步高效除尘,设计实验方案对以降雨强度和除尘倾角为变量的系统光学性能展开研究。

结果表明:小规模降雨在超过阈值为2~5.4mm之间后存在正清洁作用。中强度以上降雨对镜面所有区域有正清洁作用,60°倾角及38.9mm降雨量下清洁效果最佳,中雨量和0.4MPa压缩空气联合作用后清洗效率可达70%,当除尘喷头倾角为33°横向区域1清洗效率可达24.24%,反射率大于80%,验证压缩空气用于雨后除尘的有效性。高降雨量可将清洁效率提高38%~50%,相较于降雨强度,倾角对积尘脱附更敏感。另外构建PSO-BP神经网络对反射率进行预测,平均相对误差和均方根误差分别为3.82%和0.061%,拟合精度较高。

关键词: 高寒地区;槽式太阳能系统;自然降雨强度;反射率;PSO-BP神经网络

图片

报告题目:太阳能热化学储热的理想热力循环解析与性能评价

图片

热化学储热技术凭借高储热密度及长周期储热能力等优势,在太阳能光热发电领域受到广泛关注,但仍存在能量转换效率低,转换机制不明确等问题。现有研究多聚焦于材料性能优化,尚缺乏从热力循环角度进行提升能量转换效率的探究。本文着眼于热化学储热的热力循环本质和“热-化学能”双向转换热力过程,在传统二维温-熵分析图的基础上,将吉布斯自由能拓展为第三维度,对热化学储热的理想热力循环进行了构建和展示,建立了以不可逆损失和㶲效率为指标的热化学储热循环性能评价方法。通过对可逆-不可逆循环的渐进分析,发现热化学储热循环性能主要受储放热温差支配,㶲效率可精确地量化温差对储放热循环中“热-化学能-热”转换效率及不可逆损失的影响。本研究建立了热化学储热的理想热力循环模型及其性能评价方法,有望为高效储热材料的研发及系统优化提供理论指导。

关键词: 热化学储热;太阳能储存;热力循环;三维构建 


图片

告题目:太阳能跨季节储热系统建模与控制策略研究

图片

在太阳能跨季节储热领域,传统控制策略因忽略太阳辐照动态变化及储热系统温度分层特性,导致集热效率低下、太阳辐照波动引发的水体温度分层结构破坏,以及能耗优化不足等问题。与现有研究不同,本研究聚焦于塔式太阳能跨季节储热系统,提出一种创新的充热过程控制策略。该策略全面考虑了太阳辐照时变特性与水体温度分层特性,通过耦合系统物理模型与高精度预测模型,构建了基于注意力机制、多属性决策分析方法(TOPSIS)和非支配排序遗传算法II(NSGA-II)的最优控制参数生成框架。所提方法通过多目标优化,实现了集热量最大化、水泵能耗最小化及充热温差波动最小化的协同控制目标。仿真结果表明,与基于规则的控制(RBC)相比,该优化控制策略使集热量增加了3.1%,充热温度偏差降低了0.4°C。研究结果为塔式太阳能跨季节储热系统的充热运行提供了高效稳定的解决方案。

关键词: 太阳能跨季节储热;太阳辐照波动;水体温度分层;多目标优化

图片

告题目:钙基热化学储热颗粒的光吸收壳层与内部导热协同强化设计


钙循环(CaL)因其高理论储能密度和低成本成为太阳能光热电站(CSP)中极具潜力的高温热化学储能(TCES)技术。然而,钙基材料固有白色外观,吸光组分均匀掺杂无法同时实现光谱吸收和储能密度正收益,这一问题极大程度制约其进一步发展应用。本研究旨在构筑“外黑内白”壳核钙基颗粒,以解决吸光组分均匀掺杂带来的过度消耗活性CaO问题。通过疏水面辅助制备了暗Mn基吸光外壳,同时负载Al基稳定剂提升颗粒整体循环性能。此外,结合第一性原理计算(DFT),引入SiC添加剂优化颗粒内部热传输性能。实验表明,采用60wt% MnO₂疏水面显著提升了颗粒的结构完整性和光谱吸收率达86.39%(纯CaO为19.36%),抗压强度提升至9.38 MPa(纯CaO为0.6MPa)。40次循环后储能密度提升44.3%达1.07MJ/kg,这归因于反应“自活化”效应,内部硬骨架与外部软骨架的协同演化稳定了孔隙结构并加速碳酸化。SiC的引入优化了热量传输路径和循环性能,DFT计算证实CaO在SiC(111)面的吸附能(-17.1eV)显著高于CaO(100)面(-1.48eV),从原子尺度解释了材料稳定性。


关键词:钙循环;热化学储能;壳核型;光谱吸收;热量输运


图片

报告题目:光伏光热(PVT)阵列均流均相模拟研究

图片

光伏光热(PVT)作为一种实现太阳能电热联产的重要技术,其中使用制冷剂(如R134a等)作为吸热介质的PVT系统具有集热能力突出,组件温度低和光伏电池光电转换效率高等特点,近些年来在太阳能的利用中发挥着重要作用。然而,PVT阵列组件间制冷剂分流和分相不均所导致部分PVT组件温度过高的问题制约着光伏电池光电转化效率和PVT系统能效的进一步提升。本研究使用模拟的方法,构建T型三通处的分流分相模型,通过优化T型三通支流的径向角度改善制冷剂在T型三通处的分相特点。此外,将T型三通分流分相模型、管路两相流压降模型和PVT热泵模型进行耦合,模拟分析T型三通支流不同的径向角度对PVT阵列均温性的影响。在辐照强度I=500 W/㎡,环境温度T_a=298 K,风速v_wind=1.5m/s,PVT组件数量N=6块的条件下,径向角度优化后系统的质量流量分配指数〖CV〗_m ̇ 从0.905下降至0.0083,干度分配指数〖CV〗_x从0.051下降至0.0076,组件平均集热功率Q_average从609.3W增大到686.5W,组件平均发电功率η_(PV-average)从18.88%增大到19.14%。模拟结果表明通过优化T型三通支流的径向角度,可以有效改善PVT组件进口的干度差异和PVT阵列的均温性,从而提高PVT系统的能效。
关键词:PVT;阵列均温性;两相流;T型三通;分相;干度


图片

图1系统模拟原理及结果对比图

报告题目:基于布雷顿循环的CO₂热泵-熔盐储热发电系统的热力学分析及优化

图片

本文针对以CO₂为工质的布雷顿循环热泵熔盐储热发电系统,提出了一种可行工况筛选方法,并基于热力学建模对系统性能进行了深入分析。通过设定不可避免与可避免的限制条件,系统性筛选了充放电过程中压缩机压比、入口压力、低温储热罐温度与高温储冷罐温度等六个关键参数范围内的所有工况,明确了系统的稳定运行区间。在此基础上,采用㶲分析方法评估了关键部件的能效优化潜力,识别了主要的㶲损失来源。研究结果表明,在筛选得到的可行工况中,系统往返效率最高可达65.20%;最优工况下,膨胀机与压缩机为主要的㶲损失源,占总损失的73.17%,而低温换热器与空冷器因传热不可逆性表现出最低的㶲效率,具备显著的优化潜力。本研究构建了基于限制条件与㶲分析相结合的性能评估框架,不仅为组件级能效优化提供了理论支撑,也为下一代热机械储能系统的设计与运行策略提供了技术指导。研究成果具备良好的应用前景,特别适用于未来耦合高温热源(如太阳能热能)的储能与发电场景。

关键词:热泵储电;CO₂布雷顿循环;熔盐储热;㶲分析

图片

图1 基于布雷顿循环的CO₂热泵-熔盐储热发电系统的㶲流图

报告题目:一种快速且高精度的太阳能吸热器热性能预测模型

图片

太阳能外露管式吸热器是光热电站中应用最广泛的吸热器,其热性能分布直接关系到电站的发电效率与运行安全。然而,受限于其复杂结构和大量吸热管,采用计算流体力学(CFD)方法进行建模虽能获得高精度结果,但计算代价高,难以满足工程中对热性能快速预测与优化设计的需求。现有解析类简化模型在效率上具有优势,但由于预测精度有限,难以用于吸热器的力学评估与安全性分析。本研究提出一种快速且高精度的太阳能吸热器热性能简化模型(SRHTM)。该模型充分结合吸热器几何特征,优化了空间离散策略,并引入面积修正因子,以提高局部温度与熔盐吸热量的预测精度。通过与CFD结果对比验证,SRHTM在不同运行工况下均表现出良好的准确性:系统热效率的最大误差为0.7%,熔盐出口温度误差为0.3%(2.7 K),吸热器峰值温度误差为0.7%(7.2 K)。此外,该模型的计算时间仅为144秒,显著优于CFD方法,具备在工程应用中实现快速预测与热性能优化设计的潜力。

关键词: 太阳能吸热器;计算流体力学;热性能简化模型

 

图片

(a)CFD和SRHTM整体温度对比图;(b) CFD与SRHTM不同高度下管壁温随方位角变化对比图

报告题目:用于人体热管理的柔性光热水凝胶相变复合材料

图片

在热管理方面,传统的复合相变材料(CPCMs)面临着泄漏和柔韧性方面的问题,这影响了它们在人体温度调节和电子设备散热方面的性能。本研究提出了一种创新的相变水凝胶,它是通过溶胶-凝胶法,使用丙烯酰胺(AAM)、羟乙基纤维素(HEC)、三水合醋酸钠(SAT)和氧化石墨烯(GO)合成的。这些成分的独特组合赋予了水凝胶防泄漏、柔韧性以及增强的光热转换效率等特性,从而提升了其在人体和电子设备热管理方面的能力。此外,掺入氧化石墨烯的复合材料在1个太阳光照强度下表现出高达91.4%的出色光热转换效率,有助于在可穿戴设备中实现太阳能驱动的热疗;同时,其热导率相较于纯三水合醋酸钠提高了150%。在人体关节热疗的实际应用中,当环境温度发生变化时,该材料能紧密贴合关节部位,并在20分钟内提供38至45℃的温度环境,有效缓解关节不适。本研究为推动复合相变材料技术在人体热管理方面的发展提供了坚实的基础。

关键词: 柔性水凝胶;相变材料;热管理;热界面材料;电子设备冷却

图片


报告题目:冰蓄冷冷库管翅式三流体换热器肋片开缝传热优化

管翅式换热器的扩展表面满足了气液传热需求,并且三流体换热器因其占用空间小,节省成本的特点被广泛关注,减少空气侧传热热阻是提高管翅式三流体换热器传热效率的核心,其性能优化本质是强化流动对传热的贡献。本研究建立了集成水、制冷剂和空气的多能流耦合换热器数值传热模型,通过实验和网格无关性验证了数值传热模型可靠性。为了找到最佳开缝类型,使用建立的数值模型分析了波纹肋片、开缝波纹片和两种保留开缝面积的波纹片对换热器传热性能和压降性能的影响。结果表明,开缝波纹肋片具有最优的综合性能,随着入口空气流速的增大(2~6 m/s),开缝肋片使传热量高出波纹片20.0%~25.5%,压降增加5.0%~ 5.5%。等压降约束下与等泵功耗约束下,开缝波纹肋片以波纹片为比较基准的综合性能因子均大于1.0。本研究有望为冰蓄冷冷库三流体换热器翅片结构优化提供参考。

关键词:三流体换热器;数值模拟;传热优化;肋片结构;压降性能

图片

三流体换热器内部结构图

报告题目:一种集成相变蓄热及辐射制冷技术的脱木素木结构屋顶性能优化与实验研究

图片

针对建筑节能需求,本研究提出了一种耦合相变材料(Phase Change Material, PCM)与天空辐射制冷(Sky Radiative Cooling, SRC)的脱木素木结构复合屋顶(DIPCM-SRC),通过相变蓄热及辐射制冷技术的协同作用可缓解PCM蓄热释放速率受限及SRC制冷能力与冷负荷不匹配等问题。首先,在COMSOL中搭建仿真模型,并进行单因素与正交实验优化,确定最佳结构参数为:PCM相变温度24.0°C、脱木素相变层厚30mm、保温层厚40mm;其次,搭建了DIPCM-SRC屋顶结构性能测试实验平台,对其性能进行实验研究,结果表明:较传统屋顶,DIPCM-SRC屋顶可使外/内表面及室内空气峰值温度分别降低7.4°C、1.6°C和0.8°C,并显著降低室内空气温度波动;最后,基于EnergyPlus对DIPCM-SRC屋顶在全国不同地区应用的能耗及碳排放进行模拟研究,结果表明:DIPCM-SRC屋顶可实现17.4%的平均冷负荷降幅,碳减排强度达3.2%(严寒地区外提升至7.7%)。研究结果表明,本研究提出的DIPCM-SRC屋顶结构通过相变蓄热与天空辐射冷却技术的协同作用,有效提升了建筑中可再生能源的利用率并实现了建筑能源系统的低碳运行。

关键词:相变蓄热;天空辐射制冷;脱木素木材;能效提升;碳减排

图片

报告题目:基于气相分解产物分析的硝酸基熔盐热稳定性表征方法研究

图片

硝酸基熔融盐是聚光太阳能电站、煤电灵活性改造项目等大型能源设施中常用的储热和传热介质,但该类熔盐的高温稳定性较差,在565℃以上会发生复杂的分解劣化问题。近年来,越来越多的研究团队开始关注提升硝酸基熔盐热稳定性的方法,例如掺混其它盐类得到新型熔盐配方、改变运行气氛等。然而,如何准确定义并测量硝酸基熔盐的热稳定性仍是一个难题,如何阐明相关解决方案的分解抑制机理也亟待研究。本文提出了一种通过气相分解产物分析来量化熔融硝酸盐热稳定性的方法。相关实验系统由一个密闭的熔盐反应釜和标定后的气相质谱仪组成,用于监测太阳盐(60%NaNO₃/40%KNO₃)在565℃、600℃和650℃等温度条件下达到分解平衡后的气体分解产物的浓度。我们发现O₂和NO这两种气体分解产物在温度升高时期含量变化较为显著,且分别能够和液体分解产物NO₂-和O₂-的含量变化相匹配,说明系统气相空间中的O₂和NO在分解平衡后的比例可以作为衡量硝酸基熔盐分解剧烈程度的指标。考虑到NO和O₂-的产生对于熔盐以及储热系统的稳定性影响更甚,我们选择将NO含量作为决定硝酸基熔盐热稳定性的特征指标,并且将太阳盐在565℃合成空气氛围下测得的指标值作为参考值。若某一硝酸基熔盐体系中该指标的数值低于该参考值,则可以得到该体系较空气氛围下的太阳盐具有更高热稳定性的结论。最后,该稳定性的分析方法被用于分析原始气氛中氧气浓度变化对于太阳盐稳定性的影响,结果表明氧含量提高使得同温度下该指标的数值降低,当系统在初始状态下具有80%的氧气,其616℃下的平衡态NO含量与565℃空气氛围下太阳盐的平衡态NO含量相当,说明增加原始氛围氧气浓度有助于提升太阳盐稳定性,这一结论与文献中的结果相吻合。

关键词: 热储能;熔融盐;太阳盐;热稳定性;分解反应;质谱分析

图片

报告题目:基于高分子吸水聚合物的有机相变材料过冷度抑制改性方法研究

图片

有机相变材料(PCMs)的跨季节蓄热技术为可再生能源间歇性问题提供了极具潜力的解决方案。然而,传统PCM在低温储存过程中易发生自发结晶,导致潜热损失问题显著。针对这一挑战,本研究通过在赤藓糖醇(ERY)中引入乙二胺四乙酸四钠(EDTA-4Na)与高吸水性聚合物(SAP),成功制备了一种新型复合相变材料(EES-PCMs),实现了热能储存过程的可控性与稳定性提升。

实验结果表明,EDTA-4Na与SAP的协同作用显著改善了 ERY 的过冷特性与相变性能:当组分优化至EES-PCMs-2时,其相变焓值达到286.62J/g,较纯ERY 体系提升约15%。该材料展现出优异的长期稳定性,在室温环境下储存120天后,相变性能基本保持稳定;经100次冷热循环测试后,其相变焓与过冷度均无显著衰减,验证了材料体系的结构可靠性。在结晶触发机制创新方面,研究团队开发的空气触发结晶方法表现出高效的放热调控能力:将过冷态EES-PCMs 暴露于空气中,仅需320秒即可触发结晶过程,温度从室温迅速攀升至48.21℃。该方法突破了传统电热触发机制的能耗限制与设备依赖,通过环境湿度诱导实现无外加能量输入的结晶调控,为构建低成本、易操作的热管理系统提供了新思路。综合来看,EES-PCMs体系兼具高储热能力(相变焓达286.62J/g)、长周期稳定性(120天储存性能保持)及可调控放热特性(空气触发响应时间320秒),在季节性太阳能热能储存、建筑跨季节热管理等领域展现出显著应用潜力,成为可再生能源储存技术的重要候选材料。

关键词:相变材料;结晶;季节性储热;空气触发

图片