1月23日,三峡能源格尔木100MW塔式熔盐光热发电项目成功达成100MW满负荷稳定运行发电目标,并顺利完成了机组涉网试验项目,试运期间机组各项运行参数稳定且均符合设计标准。

冬季低辐照与强寒潮天气制约新能源发电效能,光伏与风电常因光照不足或风速异常出现出力波动。塔式光热发电凭借其“聚光集热+熔盐储热”的独特技术路线,有效克服了清洁能源对气象条件的依赖,实现了稳定电力输出。该项目通过6400余面大型定日镜构成的镜场,在低温环境下仍可如精准联动的“智能向日葵”一般,持续追踪太阳轨迹,将分散的阳光高效汇聚至200米高的吸热塔顶端,使熔盐加热至565℃并储存于专用储热罐中。即便处于夜间或阴天工况,系统仍可借助高温熔盐经热交换产生蒸汽,驱动汽轮发电机组持续运行,实现全时段稳定供电,从技术层面成功解决了高原地区冬季电力供应的核心难题。

为达成冬季满负荷发电目标,以太阳能光热联盟常务副理事长单位——中国电力工程顾问集团西北电力设计院为牵头方的联合体项目部提前规划、精准施策,针对严寒工况开展专项技术攻关。运行团队通过优化镜场聚光策略,并精细调整定日镜角度,显著提升低辐照条件下的集热效率;施工团队对熔盐循环管路实施专项保温改造,有效防范低温导致的熔盐凝固风险;太阳能光热联盟理事单位——中国能源建设集团华中电力试验研究院有限公司(简称:中国能建华中电力试研院)调试团队在机组整套试运过程中积极履行职责,制定了周密可行的调试方案,实现了集热、储热、换热及发电环节的高效协同调控。在满负荷运行期间,熔盐循环畅通,各辅机及主机设备关键参数均维持在最优区间,充分验证了该项目在极端气候条件下的可靠性与稳定性。

塔式光热电站无化石燃料燃烧、无排放,环保性强;能提供稳定电力,支持电网稳定,平抑新能源波动,助力风、光、储一体化电力系统。冬季满负荷发电验证了三峡能源格尔木光热项目的可靠性与技术水平,积累了高原冬季运行数据,为西北地区同类型项目提供宝贵经验。项目团队将继续优化运行策略,监测镜场效率和熔盐储热稳定性等指标,挖掘节能潜力,实现全冬季高效发电。
该项目由中国电力工程顾问集团西北电力设计院有限公司、首航高科、中国电建集团四川工程有限公司、上海勘测设计研究院有限公司组成联合体EPC总承包。装机容量为100MW,采用塔式聚光发电技术,配置8小时熔盐储热系统,年均发电量22713.8万千瓦/时,年利用小时数约为2271h,年可节约标准煤6.924万吨,减排二氧化碳18.895万吨、烟尘7.267吨、二氧化硫36.34吨、氮氧化物40.65吨。项目投产后有助于满足青海电网用电负荷增长需要,有利于提高电网供电可靠性,改善区域电网稳定性。
中国能建华中电力试研院是中国能源建设集团下属三级单位,国有企业,注册资金5000万元。华中电力试研院主营电力工程各类型发电机组系统调试、电网工程调试、发电机组运行维护、新能源电站(光伏、风电)运行维护、电力设备检测试验、电力技术咨询、电力技术科研及成果转化等业务,是具有电源类和电网类电力工程双二级调试资质的单位。取得了三标体系认证,CMA检测资质,高新企业,电力承试一级、承装二级、承修二级电力设施许可证等资质。
华中电力试研院将光热电站调试作为未来发展的核心板块,在光热发电项目管理领域深入研究,争取成为光热电站调试、技术服务、行业标准制定方面的领航者。近年来,华中电力试研院深度参与国家首批光热发电示范项目建设,主导了多个具有行业标杆意义的塔式、线性菲涅尔式光热电站工程调试工作。技术支持涵盖光热机组系统、整套启动调试、特殊试验、性能试验及涉网试验等关键环节。涉及光热机组系统、整套启动调试及性能试验、特殊试验及涉网试验、光热+光伏机组分系统、光热机组设计施工总承包等。
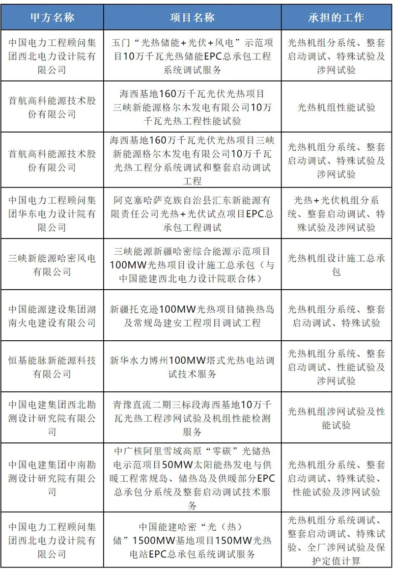
截到目前,华中电力试研院在光热发电领域的业绩主要包括:
