重能新疆天山北麓新能源基地项目是新疆清洁能源外送的重要枢纽,也是国内首个超高风速地区“沙戈荒”新能源基地外送工程,总装机410万千瓦,是集风、光、热、储于一体的大型综合能源项目。项目投产后年发电量约98亿千瓦时,是新疆能源转化为经济优势的关键支点,承载着探索沙戈荒地区生态治理、清洁能源开发协同发展的重要使命,绿电输送至千里之外的重庆,是对“疆电入渝”能源战略的生动实践。

图片来源:华润电力
项目由华润电力与华电集团共同开发建设,旨在通过风电、光伏、光热等新能源发电装机,为哈密—重庆±800千伏特高压直流通道提供清洁电力支撑。
项目位于新疆哈密伊吾县淖毛湖镇,总装机规模410万千瓦,其中,风电280万千瓦、光伏120万千瓦、光热10万千瓦,配套建设6座220千伏升压汇集站及80万千瓦/320万千瓦时储能装置。其中,10万千瓦光热发电工程采用先进的塔式熔盐技术路线,配置10小时熔盐储热系统,镜场采光面积达80万平方米,采用东方锅炉巨蜥式五边形定日镜。项目建成后预计年发电量可达2.2亿千瓦时,能有效平抑风电、光伏的间歇性波动,对推动当地能源结构优化升级、促进经济可持续发展具有重要意义。
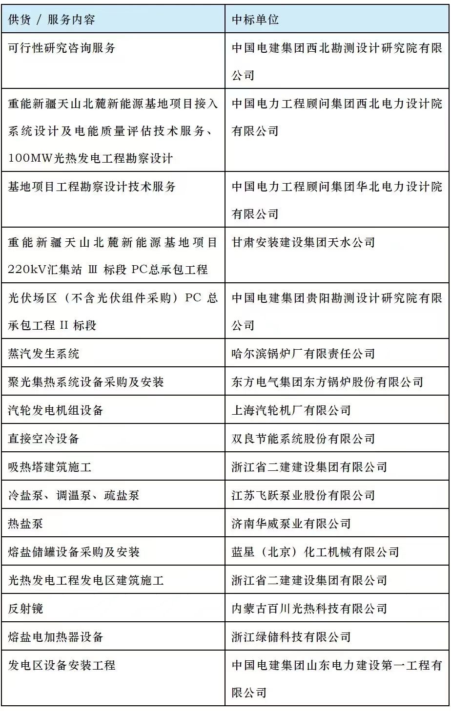
目前,项目正有序推进各项建设工作。项目各核心环节供货及服务中标单位已基本确定,覆盖前期咨询、设计、设备采购、施工等全流程,据太阳能光热联盟根据公开报道统计,部分供应商如下:

自项目启动以来,各关键节点有序落地,建设进程稳步推进,具体时间节点及进展如下:
√ 2025年7月22日,项目100MW光热发电工程初步设计审查会议在西安召开,这一重要节点标志着项目建设正式启动,为后续施工奠定了坚实的设计基础。
√ 2025年8月15日,项目在哈密市伊吾县淖毛湖镇现场举行开工仪式,这是华润电力首个光热发电项目。标志着项目从设计阶段正式转入实质性施工阶段,各项建设工作全面铺开。
√ 2025年9月22日,吸热塔第一罐混凝土顺利完成浇筑。
√ 2025年9月29日,项目顺利完成司令图审查,进一步规范了施工流程,保障了后续施工的合规性与科学性,推动项目建设有序推进。
√ 2025年10月13日,定日镜组装车间首根钢结构成功吊装,车间正式进入主体施工阶段,为后续定日镜的组装生产提供了场地保障。
√ 2025年10月18日,内蒙古百川光热正式启动反射镜的量产工作,为项目镜场核心设备供货奠定了基础,进一步加快了核心设备的供应节奏。
√ 2025年10月30日,首根定日镜基础桩顺利浇筑完成,标志着光热电站镜场区正式拉开施工大幕,核心区域施工进入新阶段。
√ 2025年11月4日,220kV汇集站反送电启委会在伊吾营地顺利召开,明确了汇集站反送电相关工作安排,为项目电力输送环节的推进做好了准备。
√ 2025年11月27日,项目高风速定日镜组装厂房正式完工,标志着项目履约进入新阶段,为光热项目核心部件——定日镜的顺利出产提供了坚实保障。
√ 2026年1月29日,华润电力新疆大区、重能新疆公司与中国能建西北院开展工作交流,围绕打造优质电力工程、协同推动光热发电技术发展等议题深入探讨,达成广泛共识,为项目后续高质量推进凝聚了合力。