华电天山北麓戈壁基地610万千瓦新能源项目地处哈密三塘湖戈壁腹地,是我国“十四五”重点建设的疆电外送特高压第三通道——“疆电入渝”工程的配套电源项目。项目由中国华电、华润集团开发建设,总占地面积约990平方千米,项目装机容量610万千瓦,其中风电420万千瓦、光伏180万千瓦、光热10万千瓦,配套建设120万千瓦/480万千瓦时的电化学储能装置。该基地通过“风光火热储一体化”模式,实现新能源高比例外送,对于优化电力资源配置、推动区域协调发展意义重大。
项目建成后,将通过哈密至重庆±800千伏特高压直流输电线路外送电力,每年可新增绿电142亿千瓦时,节约标煤427万吨,减少二氧化碳排放1172万吨,有力推动新疆能源资源优势转化,服务全国能源保供大局,助力新型电力系统建设,更好服务新渝两地经济社会高质量发展。

其中,100MW光热发电工程的业主是新疆华电天山发电有限公司,该公司由华电新能源集团股份有限公司与新疆立新能源股份有限公司共同出资成立,其中华电新能源集团持股60%,立新能源持股40%。
光热部分建设地点位于新疆哈密市巴里坤县三塘湖镇,为100MW熔盐塔式光热项目,配置10h的熔盐储热系统。光热项目建成后,可年生产绿色电能约2.16亿度,年可节约标准煤约6.25万吨。不仅能为“疆电入渝”提供高质量电源支撑,还对推动我国光热发电产业发展具有重要意义。
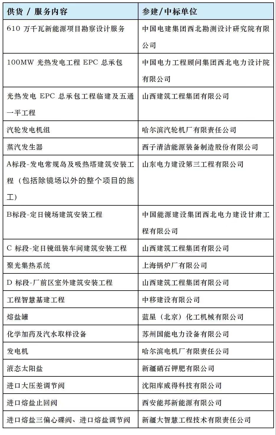
目前项目正有序推进中,中国能建西北院,中国电建西北院、山东电建三公司,西子洁能、上海锅炉厂、蓝星北化机等太阳能光热联盟理事单位参与项目建设与供货。该项目主要参建方与中标单位如表所示:

在项目进展方面,2024年2月26日,我国首个“沙戈荒”大基地外送通道新能源项目——华电天山北麓戈壁基地610万千瓦新能源基地开工建设。2025年8月,吸热塔基础底板大体积混凝土浇筑圆满完成,为后续吸热塔筒身施工奠定坚实基础;9月,吸热塔基础浇筑第一罐混凝土,为后续吸热塔上部结构施工奠定了坚实基础。
据悉,新疆天山北麓戈壁能源基地建成后,让戈壁“不毛之地”变为“能源绿洲”,将有力推动新疆清洁能源高效开发利用,为重庆用电安全和成渝地区双城经济圈建设提供坚强能源保障,极大增强跨区域能源互济能力,带动产业链协同发展、民生就业和促进民族团结,助力稳就业、稳企业、稳市场、稳预期,为新时代推进西部大开发形成新格局发挥积极作用。