据青海盐湖沃锦储热技术有限公司(简称:盐湖沃锦公司)消息,4月1日,柴达木试验区管委会常务副主任祁霄云,格尔木工业园管委会主任游巍,产业发展局局长巴英桑、副局长毛帅,试验区经协科技部部长高明一行到盐湖沃锦储热实地调研企业生产经营、技术创新、绿电直连及零碳发展等各项工作推进情况。公司总工程师蔡波、总经济师韩军宝、副总经理徐小勇全程陪同调研,并就企业发展相关工作作专项汇报。

调研期间,企业相关负责人围绕自身发展历程、产能建设、产品布局、技术研发及长远发展规划,向调研组进行了全面细致的介绍。
企业始终坚持技术创新与绿色转型双线发力,联合行业头部企业共建太阳能储热技术研发平台,聚焦光热熔盐、火电厂调峰熔盐配方优化及高温储能技术攻坚,持续突破技术瓶颈、拓宽产品应用场景。同时,企业两大绿电直连项目稳步推进,其中先导示范项目申报材料已报送相关部门,进入备案核准阶段,项目落地后将进一步夯实企业绿色发展根基,助力拓宽国际市场布局。
调研组对盐湖沃锦在产能建设、技术创新、绿电转型、市场开拓等方面取得的各项成果给予高度肯定。调研组强调,作为柴达木试验区绿色储热与零碳产业重点企业,盐湖沃锦要持续发挥资源、技术与市场核心优势,加快技术攻坚与重点项目建设,全力打造全国熔盐储能与绿电直连示范标杆。试验区及园区管委会也将持续优化营商环境,在手续办理、政策申报、要素保障等方面全力做好服务保障,助力企业实现高质量发展。
企业相关负责人对调研组的关心与支持表示衷心感谢,并表示将以此次调研为契机,紧扣国家“双碳”战略及盐湖产业高质量发展要求,稳步推进技术技改、绿电直连、绿色工厂建设等重点工作,持续拓展国内外市场,全力打造行业领先的储热材料与绿色能源解决方案提供商,为建设世界级盐湖产业基地、推动区域零碳低碳转型贡献自身力量。
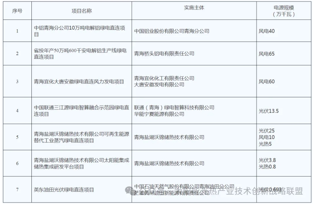
2025年11月,青海省发展和改革委员会发布《青海省首批绿电直连试点项目》公示。其中,光热58MW。分别为2026中国太阳能热发电大会战略合作方——青海盐湖沃锦储热技术有限公司可再生能源替代工业蒸汽绿电直连项目(光伏25万千瓦、风电10万千瓦、光热5万千瓦)和青海盐湖沃锦储热技术有限公司太阳能集成储热集成研发平台项目(光伏3.8万千瓦、光热0.8万千瓦)
